
























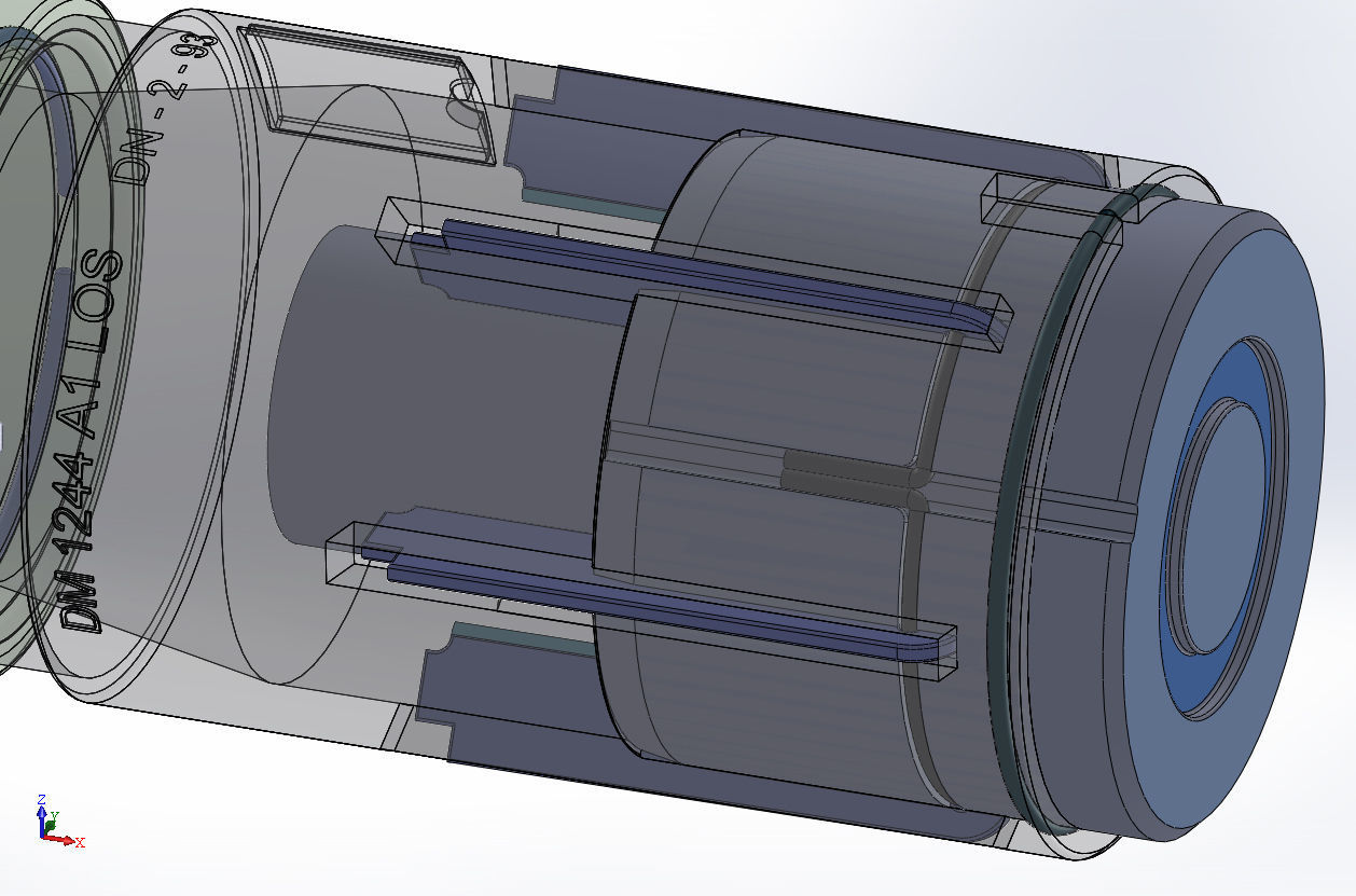
This is the German DM-1244 (KB-44), an aerially dispensed, electro-mechanically armed,
impact and electrically fired, High-Explosive Anti-Tank , fin stabilised, submunition.
The spike on the nose end of the submunition is spring-loaded
and can be compressed to reduce length when the submunitions are in bundles and loaded in the dispenser tube.
The fins are retractable and are locked in the retracted position when bundled and in the tube.
Dimensions of the assembled model 267(max)x44(111max) mm. - original size.
The model is made in SolidWorks. It is intended primarily for 3D printing stand model - training model,
for use as a visual aid and is not a complete copy of the external forms of the original product.
Although it does display all the basic external elements. The model is adapted for the possibility of
3D printing and subsequent assembly of the product layout.
The model is assembled, contains files
of all conditional parts (STL) in high-polygonal version to obtain qualitatively smooth forms. Additionally,
the set contains all files for obtaining high-quality realistic visualization with close-ups (smooth lines,
selected surfaces for applying materials or textures), texture files are texture inscriptions (markings, label)
for applied to surfaces.(see rendering examples).
In addition to solid model file formats, converted high detail polygonal file formats are additionally provided.
Mesh:
Vertices 764162
Faces 1528338
(DM1244.obj)
Please rate and write a review about this model.
If you have any questions, please message me.
Thank you.