






























































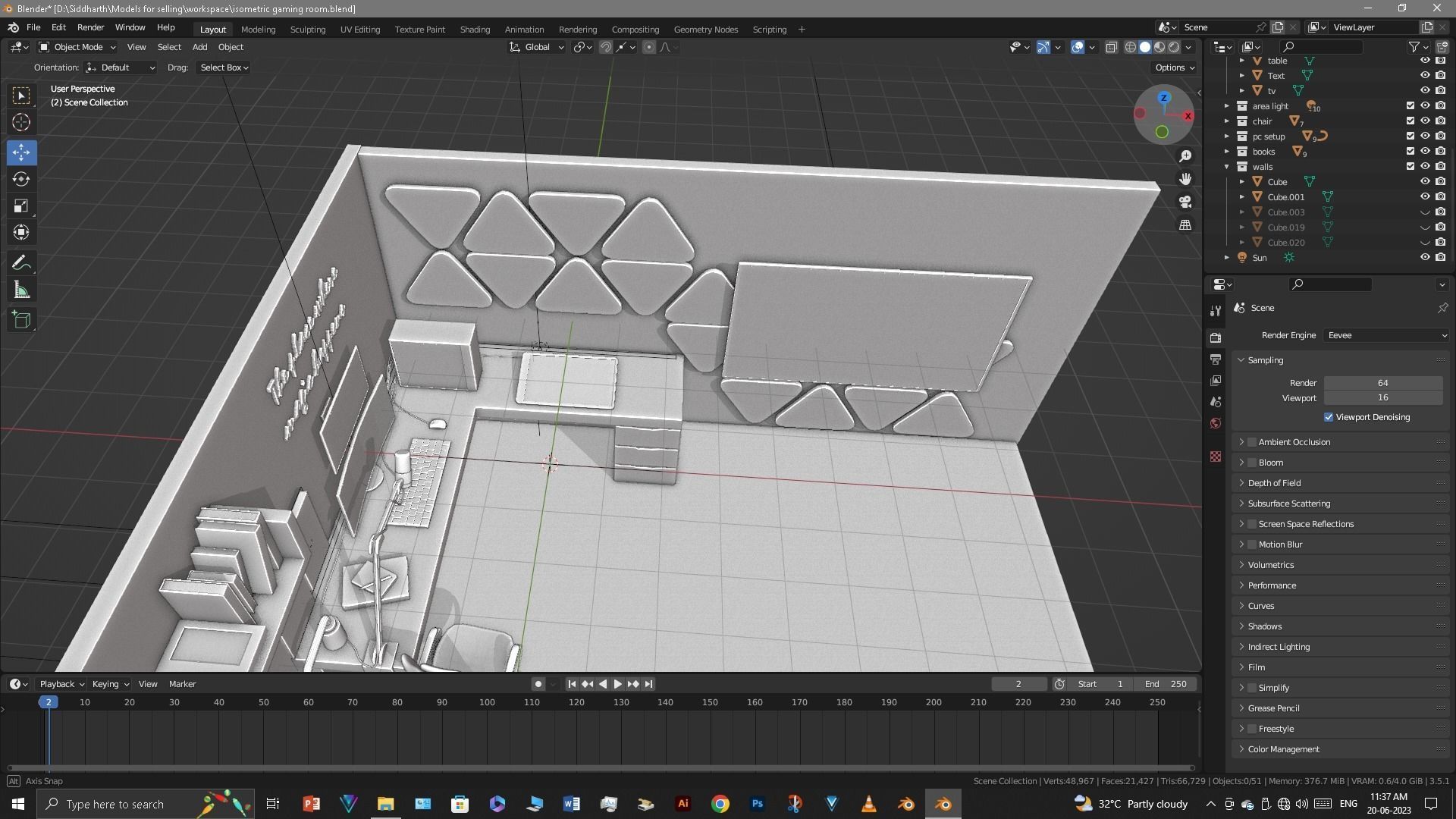
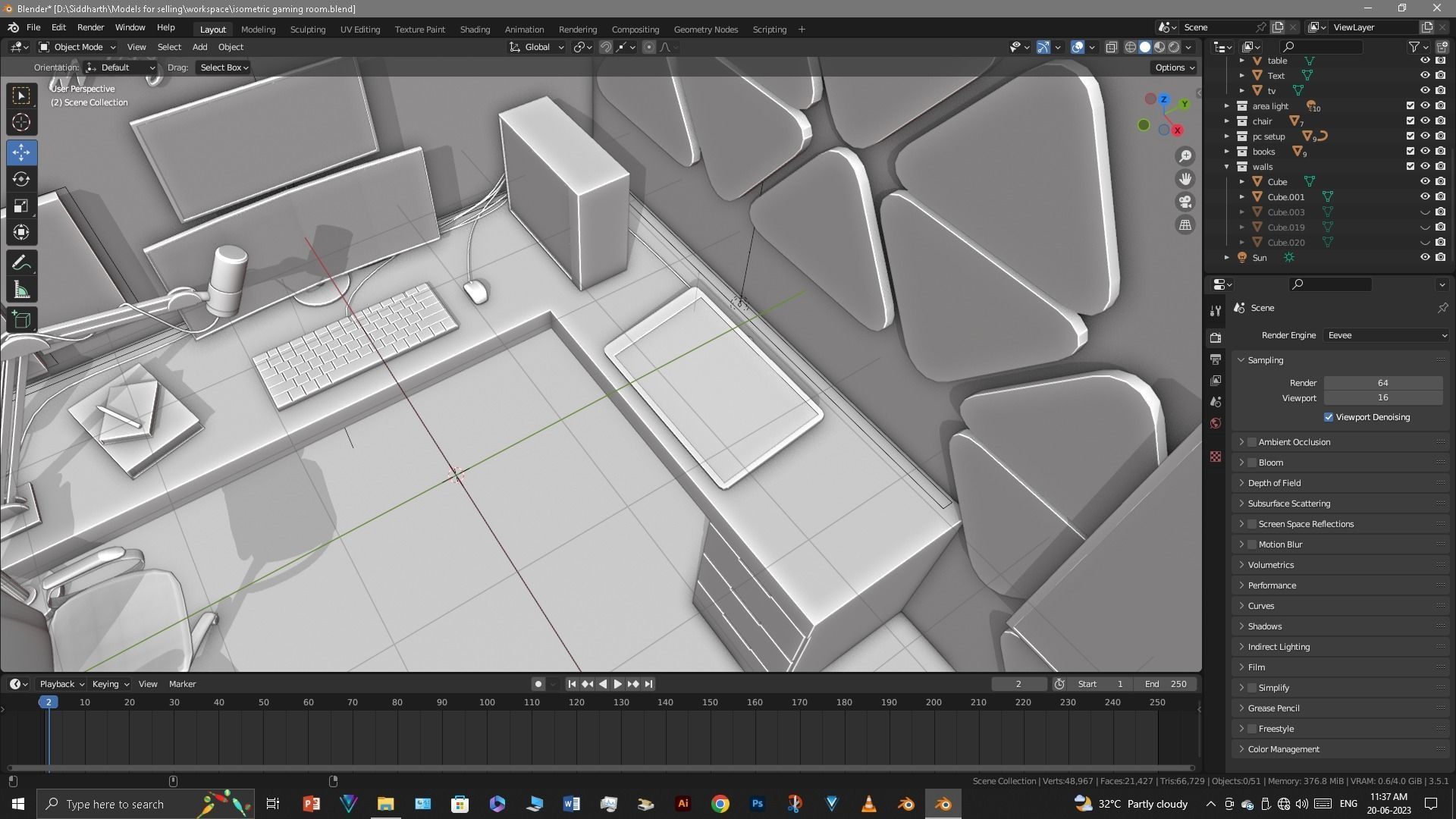
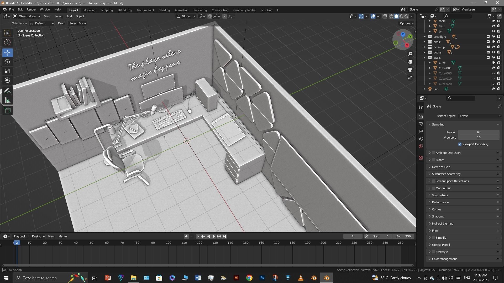
Hi friends, This is a model of gaming room. There are many files and preview attached.
This model is created in blender and rendered using cycles render. So please try to use the same because the change in software or render engine may result in a different render. If you have any queries or problems with the model contact me. Thank You