

















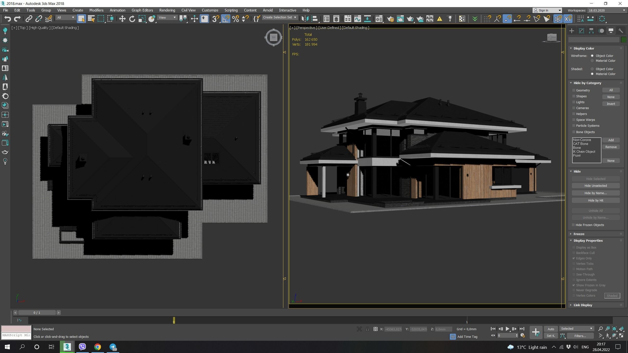
Model of an individual mansion
Materials are all customized
Planken, pavers, all done with the Displacement modifier. Forfar angles is better off.
Suitable for various angles
Archived models for V-ray and Corona
Light sources included
3DsMax 2015/2018/Fbx
Poly: 162642
Vert: 182022
Those who work in V-Ray versions lower than 3.1, be careful, in the materials in the BRDF section there is Microfaset GTR ( GGX ), if your version is older than 3.1, then the BRDF field will be empty. Choose Blinn, Phong or Ward - whichever suits you best
For Corona render, it is recommended to install a version of at least 1.5, since the glossiness of materials is configured taking into account PBR