O
2021-07-26 22:52:55 UTCosicairos24
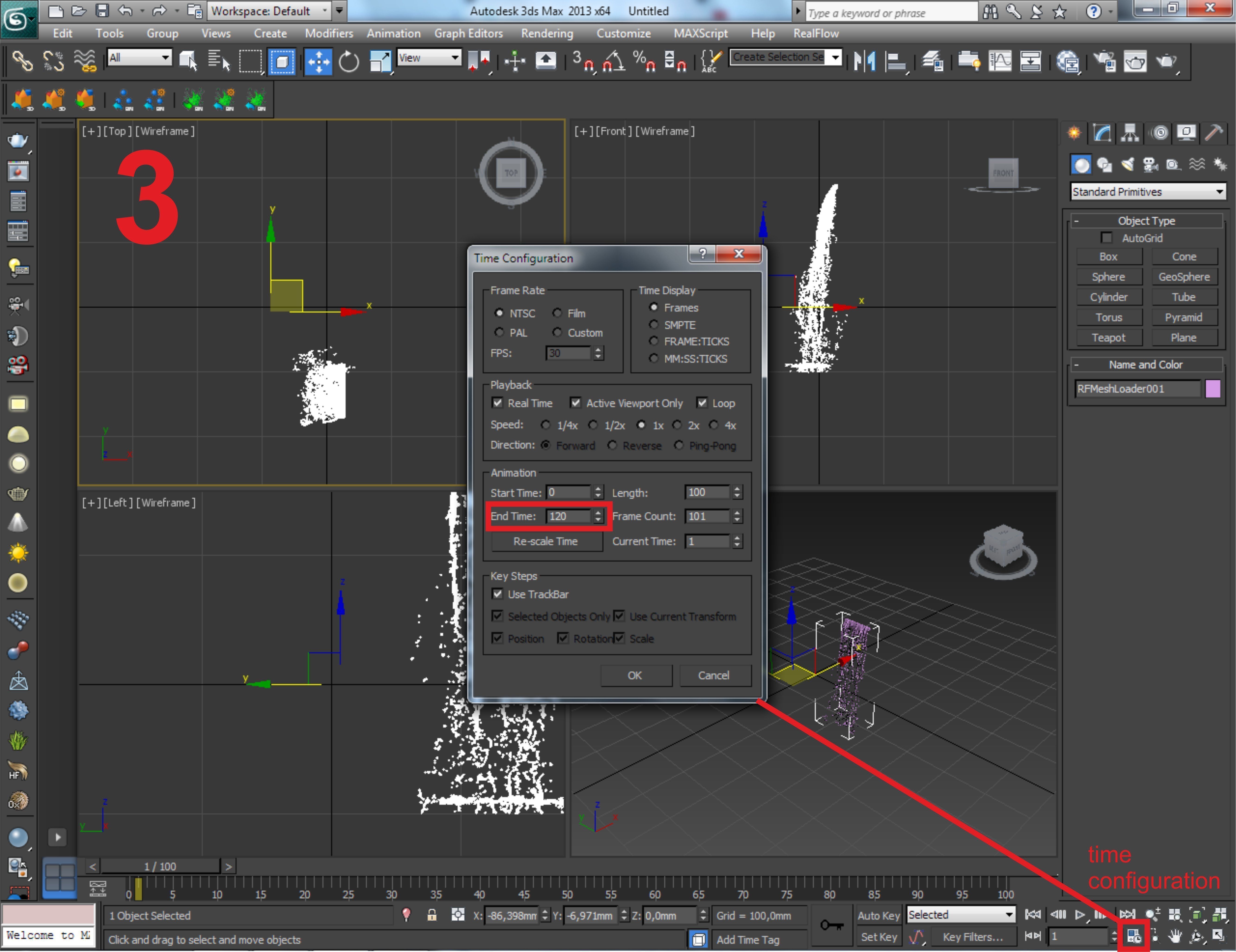
how can i make a 400 animation with this?









Real flow fountain if you have v-ray, use proxy file RFMeshLoaderpotok10.if you have Corona or other, use folder with mesh files.
120 frames
Please, feel free to contact me if you have any questions.