





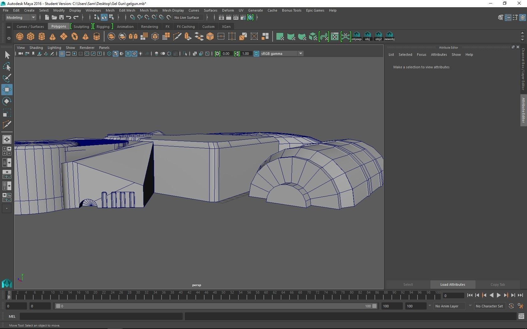
Batman: Arkham Asylum - Gel Gun 3D Model - Designed for Printing
The file you will download is a complete set of pieces that will form ONE side of the gel gun. If you are 3d printing then each piece must be printed twice and them assembled for a full model. The models may need some modification before printing, and are not scaled - this is so you can print them to the size that best suits yourself. There are sockets and joints across the model to allow for easy assembly, such as for the top canister piece which can easily slot and glue right into the top of the gun.
This has been modelled using reference from game files and is a very accurate representation of the game used gadget. Some artistic liberties have been taken in the design to make the piece feasible as a real life prop. But all the details are still there.Do not resell these files, distribute them, claim them as your own or replicate them in any way. You are free to modify and print them for your own non commercial private use. No Molding and Casting off of these files. Please have common courtesy in purchasing, viewing and using these files. If you wish to Mold and Cast from these files, PM me and we can discuss that privately. PM me with any questions you might have about these files before or after your purchase and I will be happy to help.
Credit: Rocksteady and Warner Bros.