shein
Nice model!









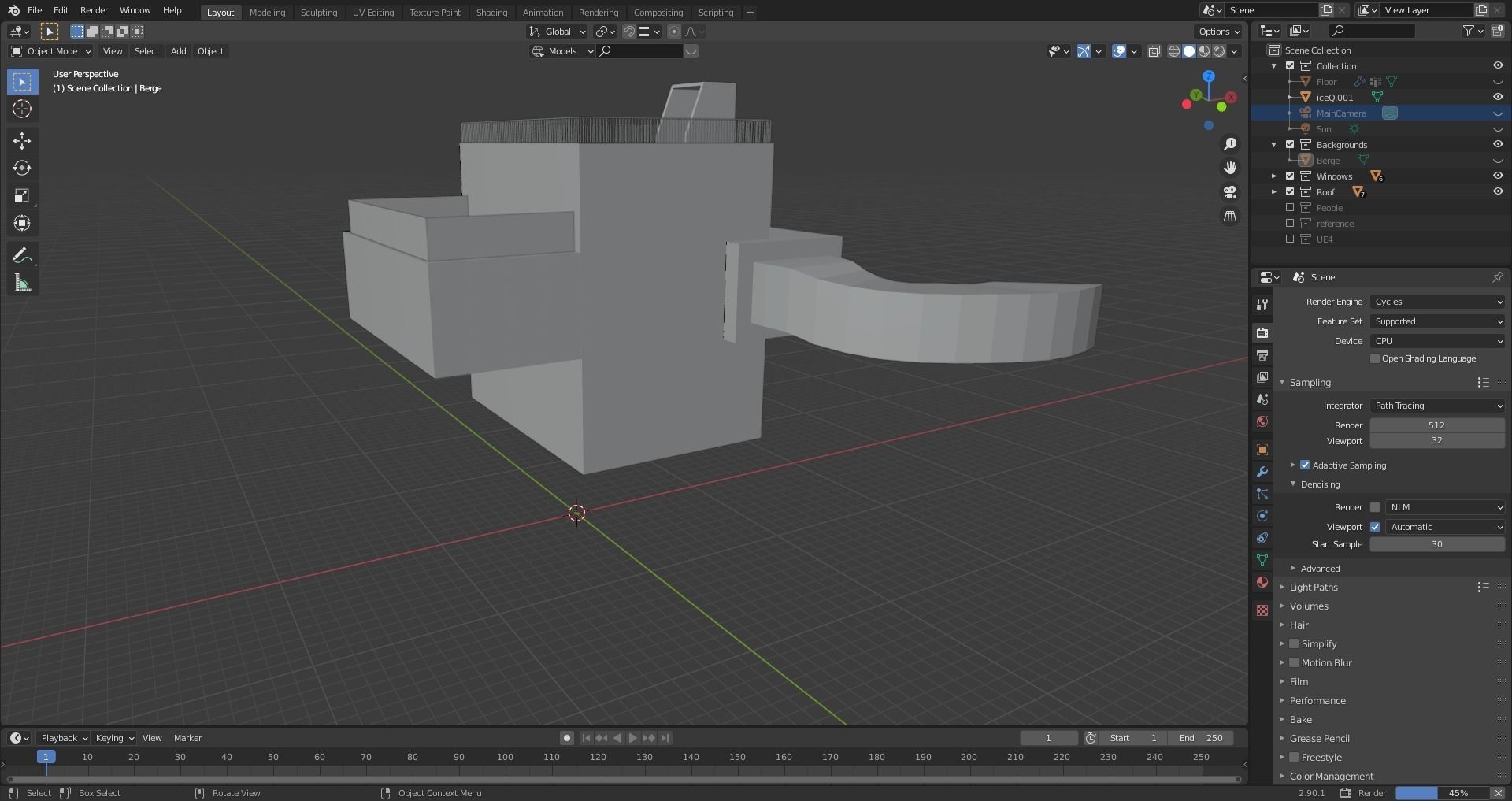
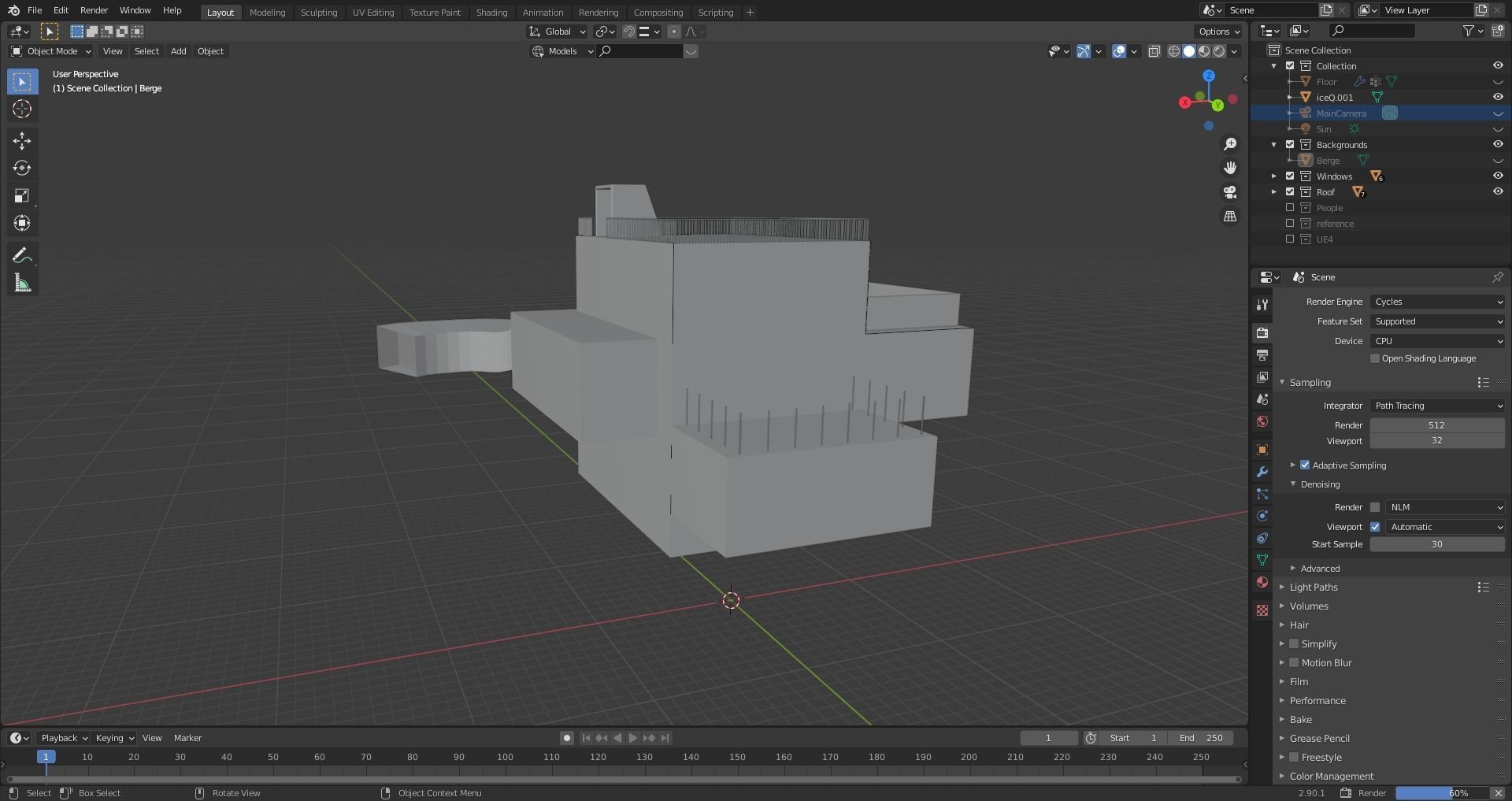
Hey, this is my first Model I uploaded here and I am still working on it.Textures on the picture are in included except the background picture.The Dimensions are very close to the real life example.
I am working on a better version with interior and furniture, and of course when you buy this you will get these version for free.You can also give me some proposals or tipps for improving this model if you want.