bitmodel
nice















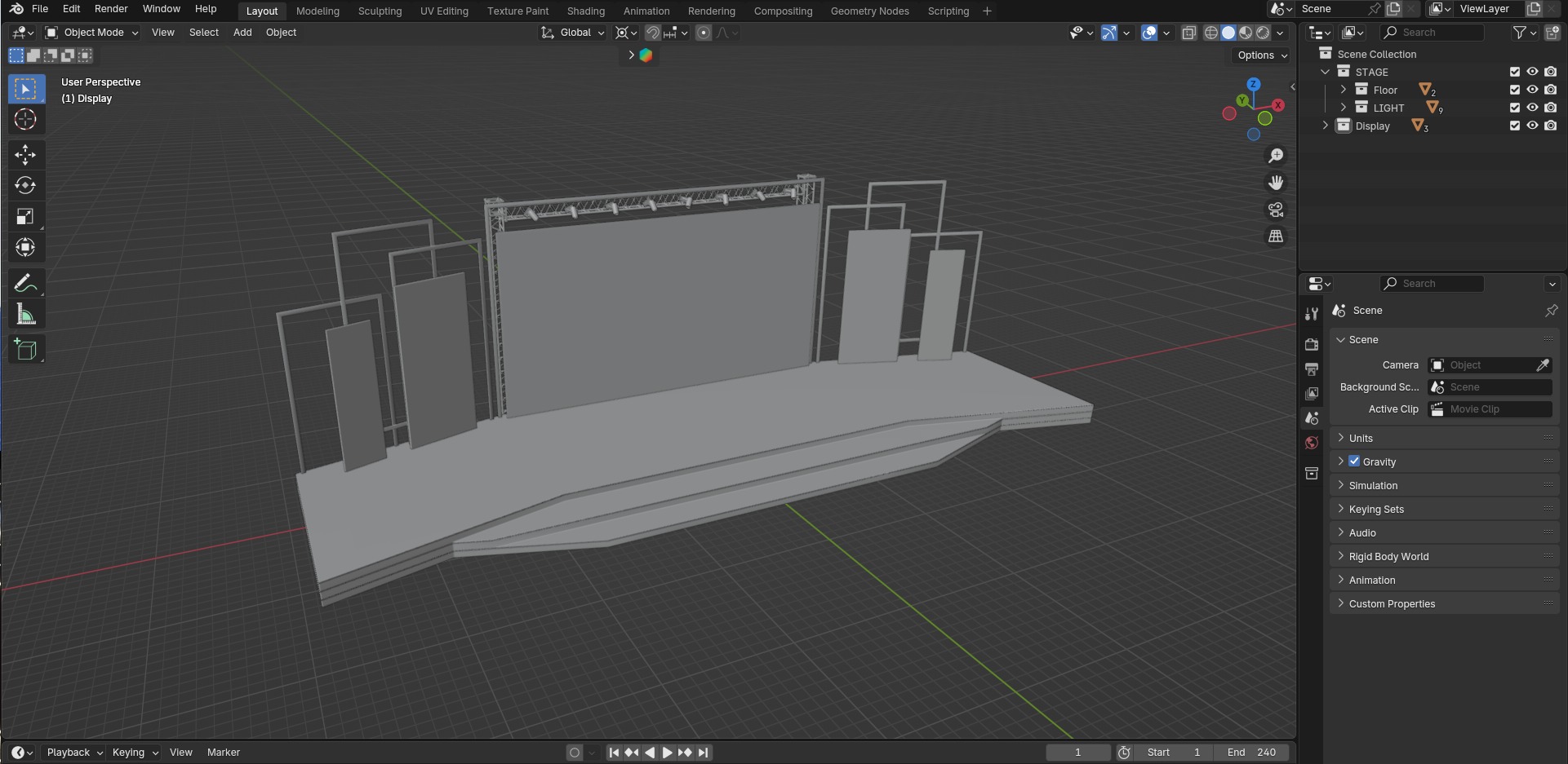
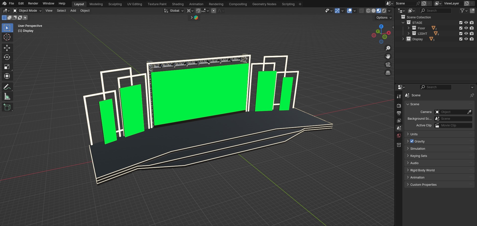
Event stage scene
Preview render display background image not including this model. this is demo background image for show how look like display with model is green screen after you place your own background.
Render engine : Cycles/Eevee
Faces Count: 17897
Available in blend, fbx, obj, stl, glb files.
Easy to edit: Light Colour, background display Image/Video